果然!千防万防,“镓”贼难防!

作者:catdiscuss 来源:猫眼看天下 2024-11-12

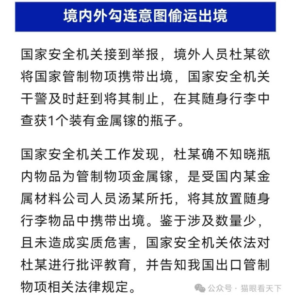
近日,传来一则令国人震惊的消息。

11月4日,据国家安全部政务新媒体报道,近日中国安全部门携手海关,成功挫败了一场美国间谍精心策划的镓金属走私行动,这一事件瞬间引爆了舆论场。

美国安插在中国的间谍通过收买国内某企业的内鬼,将珍贵的镓金属偷运出境,以满足美国军工企业的迫切需求。然而,他们显然低估了中国安全部门的警惕性和执法能力。

果然!千防万防,“镓”贼难防!

果然!千防万防,“镓”贼难防!

虽然在报道中并没有提及是哪家国内企业,但不难看出,一方面美国方面面对中国的反制措施,已经非常的焦急了,不惜采用这种下三滥的手段从中国偷运稀土,一方面中国国内的一些企业中存在着不少内鬼,他们为了私利,置国家利益和安全于不顾,成为可耻的家贼,而在稀土领域这样的内鬼还有多少?在其它关键部门岗位上,这样的内鬼又有多少?不得而知。

中国的反制并非没有原因的。

长期以来,以美国为首对中国高科技领域的百般打压围堵,包括航空航天、半导体、新能源等,包括近期欧盟针对性极强的对中国电动车加征关税决议通过,也让更多的人看清楚了美西方敌视中国的本质,他们无所不用其极对中国的发展设置重重障碍,以此来阻挡中国的发展。

果然!千防万防,“镓”贼难防!

对此,中国也采取了果断的措施予以反制,最大限度地保护中国企业的合法权益。早在2021年6月10日,中国第十三届全国人民代表大会常务委员会第二十九次会议通过了《中华人民共和国反外国制裁法》,以法律的形式进行了坚决的还击。

为确保国家安全,中国在去年8月份,开始管制8种镓产品和6种锗产品的出口后,10月份又宣布,将要求某些石墨产品获得出口许可。12月,中国公布“禁止出口限制出口技术目录”,禁止出口“稀土的提炼、加工、利用技术”。

果然!千防万防,“镓”贼难防!

果然!千防万防,“镓”贼难防!

果然!千防万防,“镓”贼难防!

这些新规中,虽未直接限制稀土等产品出口,但是欧美扩大自主稀土产能的努力将受到重大影响,后者正面临不小的环境以及技术挑战。与此同时,中国还针对美国对台出售武器的雷神、洛马等公司进行了制裁。面对这些反制裁措施,美国已经感受到空前的压力。

稀土被誉为“万能之土”,广泛应用于新能源、新材料、航空航天、电子信息等领域,尤其是军事工业领域更是离不开稀土,比如先进战机、雷达、导弹等制造都需要稀土。

作为全球军事科技的领头羊,美国军工体系对镓金属的依赖程度超乎想象。以美国制造F35战斗机为例。制造一架F-35战斗机需要400公斤稀土、600公斤钛和300公斤的锑,而大多数稀土矿物广泛采购自中国。如今中国这条供应链断裂,美国就算想自给自足,但苦于一无资源二无技术,在短时间内想解决这个问题无疑是痴人说梦。

果然!千防万防,“镓”贼难防!

换言之,这么多年来,美国制造的大量的高科技武器装备,离不开中国源源不断的稀缺资源的供应,如今供应断裂,美国人一筹莫展,据今年9月份媒体报道,目前美国的F35战斗机生产线停摆,已经连续14个月没有交付新机型。而这一危机的背后,竟然是中国对航空发动机叶片等关键材料实施了出口管制。足见中国的反制已经起到了明显的效果。

这里不得不提一下中国无人机被美国限制一事。

去年9月1日起,中国宣布调整对红外成像设备、激光指示器等部分无人机关键部件的管制标准,同时将高精度惯性测量设备纳入管制清单。而在此之前的去年6月中旬,美国以危害美国国家安全、中国支持俄罗斯等为借口,美国众议院通过了一项名为《反制中国无人机法案》的议案,明确针对中国无人机实施制裁。但随后美国人发现,他们对中国的无人机依赖性太强了,迫不不得已美国人随后又取消了对中国无人机的限令。只不过,当他们刚刚取消限令,中国就宣布限制无人机出口。这记耳光,着实响亮。

果然!千防万防,“镓”贼难防!

关键材料和核心技术只有掌握在自己手里才不受制于人,西方频频利用高科技手段打压中企,这就是利用了其技术垄断优势。如今,我们也要在某些关键材料和技术上形成自身的优势,这样才能实现独立自主的发展。

树欲静而风不止。

就在近日以法国为首的欧盟通过对华电动车加征关税一事中,网上再次曝光出有几家中国车企私下与欧盟进行谈判,企图以此获取企业的私利。这条消息应该是欧盟先发布的,但并未点名是哪几家。或许这是欧盟的离间之计,或许确实有几家想当内鬼的企业。但不管怎么说,对于见惯了内鬼的网友们来说,这种情况并不令人惊奇。

就在网友们猜测是哪几家车企时,有两家率先发声,为自己辟谣。估计此事到最后也是一桩无头公案,不了了之。

果然!千防万防,“镓”贼难防!

果然!千防万防,“镓”贼难防!

无论是一个人,还是一个国家,最大的善意不仅仅是表现在给予和忍让上,更在于敢于反击、惩恶扬善。对美国的反制,其实是对自己最好的保护,也是对世界和平最大的贡献。

关于内鬼这个话题,我曾写过不少帖文,有些被莫名其妙地屏蔽或删除了,有些得罪了上面,来电话强迫删除了。不过,堡垒都是先从内部被攻破。我坚信,无论如何保护内鬼,他们都将逃不过被查处的结局。

微信扫一扫|长按识别,进入读者交流群

2
0
0
1
1
5
0
0