钱学森拒绝访问美国事件的来龙去脉

关于1985年钱学森拒绝“访问美国”之事,现在网络上各类文章、视频中提到者很多,但都是互相转抄,语焉不详。笔者将网上搜集到的相关资料进行梳理考证,得出事件来龙去脉如下。
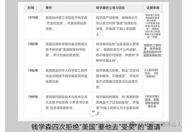
事件起于1985年国防科工委、国家科委和外交部上报给国务院的一份联合请示件。该请示件大致内容是:1985年,美国总统科学顾问基沃思访华,他在会晤原国家科委主任宋健时表示:钱学森在美国工作过20年,对美国的科学技术进步特别是军事科学的发展做出过很大贡献。在研究过联邦调查局的历史档案后,十分清楚,麦卡锡黑暗时期的美国是欠钱学森的债的。我们现在感到很难过。美国政府对钱学森横加迫害,是没有道理的。钱的遭遇和美国“原子弹之父”奥本海默的情况很类似(奥在麦卡锡时期被诬为“苏联间谍”而受审,上世纪60年代美国以授予他"国家勋章”的形式为其“平反”)。美愿邀请钱学森访美,并由政府和有关学术机构表彰他对科学的重要贡献。如钱不去美访问,美方可派美国科学院院长普雷斯来华,授予钱学森“国家勋章”,表彰他的贡献。上述当年请示件的内容,出自于2003年10月10日《人民日报》刊登的一篇文章《钱学森请辞“院士”称号》,作者涂元季在1985年时是钱学森的秘书,他在文中特意说明“以上内容是引自国防科工委、国家科委和外交部1985年的请示件”,当属权威可信。(见《钱学森请辞“院士”称号》,载“乌有之乡”网站: https://m.wyzxwk.com/content.php? classid=21&cpage=0&id=105923)这应该是钱学森拒绝访问“美国”之事公之于众的信息源头。


请示件由国防科工委、国家科委和外交部联合发出,是因为当时国防科工委负责统筹国防科技工业的规划、科研和生产,国家科委主管全国科技工作,负责制定科技政策、协调国际科技交流合作,钱学森当时任国防科工委科学技术委员会副主任,又是中国航天和导弹事业的主要奠基人之一,其身份涉及国防科技核心领域, 他访问“美国”自然属于重大国防、科技外事交往活动。从联合发请示件的举动来看,三部委经过了协调,似乎是倾向于钱学森应该接受“访问邀请”。当时的国防科工委主任是丁衡高,国家科委主任是宋健,外交部部长是吴学谦。
国防科工委、国家科委和外交部是受国务院领导的职能部门, 其联合请示件自然是报给国务院的。国务院领导将此请示件转发给钱学森征求意见,对此,钱学森明确表示:
“这是美国佬耍滑头,我不会上当。当年我离开美国,是被驱逐(deport)出境的,按美国法律规定,我是不能再去美国的。美国政府如果不公开给我平反,今生今世绝不再踏上美国国土。”(见2003年10月10日《人民日报》文章《钱学森请辞“院士” 称号》)
在就此事给国务院一位领导同志的信中,钱学森说:
“我本人不宜去美国。....事实是我如现在去美国,将‘证实’了许多完全错误的东西,这不是我应该做的事。(见教育部官网2008年1月25日文章《钱学森:我是被驱逐出境今生绝不再去美国
http://www.moe.gov.cn/jyb_xwfb/xw_zt/moe_357/s5129/s6 118/s6123/200801/t20080125_127928.html?app_lang=zh-CN)
没有信息显示这位“国务院领导同志”是谁,但可以推测他也是倾向于钱学森接受“访美邀请”的。
钱学森的秘书涂元季披露:当时有人得悉钱学森拒绝访问“美国”之事后,曾在一次会议期间找钱学森谈话,劝他接受这一邀请。据钱老后来告诉我,那人的谈话大意是,钱老,你在国际上影响很大,一些国家邀请你,我建议你还是接受邀请,出去走走。你出去和别人不一样,对推动中外科技交流会有很大影响。这也是今天改革开放的需要啊!今天,世界在变,中国在变,美国也在变。几十年前的事,过去了就算了,不必老记在心上。你去美国走走,对推动中美间的科学技术交流,甚至推动中美关系的发展,都会有积极意义。听了他这一番话,钱老说:“总书记,当年我回国的事很复杂,在目前这种情况下我不宜出访美国。”他只好说:“钱老,我这是劝你,不是命令你一定要去。如果你认为不便去,我们尊重你个人的意见。”(见2003年10月10日《人民日报》文章《钱学森请辞“院士”称号》)

由于钱学森断然拒绝,“美国”的“官方邀请”在动议阶段就被打消了。此后,“美国”仍然想要利用“民间交流”的手段达到目的:据有关信息显示,1986年南加州“华人科学家工程师协会”邀请钱学森“访美”,1989年“纽约国际技术与技术交流大会”又邀请钱学森“访美”。这些,同样被钱学森拒绝了。
1985年“美国官方”邀请钱学森“访美”,理由是要“表彰他对科学的重要贡献”,“授予”他“美国国家勋章”。在此前后,“美国”一些“民间机构”邀请钱学森“访美”的理由也都是要给他“授奖”:1979年,“加州理工学院”要授予他“杰出校友”的称号;1986 年,“南加州华人科学家工程师协会”要给他授奖;1989年,“纽约国际技术与技术交流大会”要给他颁发什么“小罗克韦尔奖章”和“世界级科学与工程名人”、“国际理工研究所名誉成员”称号。
这些由“美国”颁发的“表彰”、“勋章”、“奖章”、“称号”之类,对于某些人来说可能会是求之不得的“最高荣誉”,是极大的诱惑,但钱学森或不予理睬,或明确拒绝。当年钱学森曾说:“如果中国人民说我钱学森为国家、为民族做了点事,那就是最高的奖赏,我不稀罕那些外国荣誉头衔!”(见2003年10月10日《人民日报》文章《钱学森请辞“院士”称号》) 据有关信息显示,那个1979年“加州理工学院”搞的“杰出校友”称号,直到二十二年后的2001年,才由“加州理工学院”校长委派教授专程赴华,将奖章和证书交至钱学森手中。

钱学森拒绝访问“美国”事件,现在看来意味深长。二十世纪七十年代末到八十年代中期,中国与“美国”的关系处于所谓“蜜月”期,两国在一定程度上战略“结盟”对付苏联, “美国”邀请钱学森去“访问”并“受奖”,既是一种“示好”,也是一种拉拢、迷惑,同时恐怕还暗藏着以“加深两国科技界交流”的借口企图更深入地了解乃至影响、控制中国的国防科技发展进程的目的。另外,“居高临下”般地给钱学森“授奖”也是掌握“评判权”,暗示中国的导弹与卫星科技成就是“美国输出”的结果。
当时我国社会中,“逆向种族主义”思潮已然兴起,崇洋(崇“美西方”)心态在某些高层人士中也不为稀罕,一厢情愿地以为“美国也在变”,放松警惕、谋求“友好”,所以希望钱学森接受“访美”邀请,以为这有利于“推动中外科技交流”、“推动中美关系的发展”、 “是今天改革开放的需要”,这应该是某些人的幻想。而钱学森说“我如现在去美国,将‘证实’了许多完全错误的东西”,实际上是对某些人错误思维的批评。
钱学森拒绝“应邀访问美国”,这不仅反映“他具有高度的民族自尊心、民族自信心和民族气节”(江泽民总书记在2001年12月11日召开的“钱学森同志诞辰90周年纪念座谈会”上的讲话用语),也表明他洞察“美国”的企图,以自己鲜明的言行顶住了某种错误思潮和政治压力。从那时以来四十年的事实证明,钱学森是完全正确的。
微信扫一扫|长按识别,进入读者交流群
|
|
|
|
|
|
|
|